中國網民示意圖。(Gou YigeI/AFP)
進入2026年,中共除了已實施新修訂的網絡安全法及準備制訂網絡犯罪防治法,到了4月又突然全面升級封殺民眾「翻牆」行為。專家表示,這是中共在內外危機加深之下,決策無理性的體現。
「翻牆」是指通過技術手段繞過網絡審查或封鎖,以訪問被官方限制的網站等。在共產中國,這是民眾獲得自由信息的重要方式。
中共突全面升級網絡管控
中共官媒報導,4月8日,中共網信辦在北京舉行全國網絡法治工作會議,推進重點網絡立法,拓展涉外網絡法治建設。
連日來,海外社交平台流出多份中共內部文件,泄露新的動向。
一份中央網信辦通知顯示,4月16日在北京開學習中共黨魁所謂「網絡強國」的研討會;另一份工信部的文件顯示,4月7日舉行了整治跨境數據連線的專題會議。(文件連結)
另外,一份由江蘇網絡服務商流出的《關於配合運營商全省網絡安全專項治理工作的告知函》在網絡傳播。文件內容顯示,相關部門正通過運營商體系,要求IDC(數據中心)服務商配合,全面直接強制禁止終端用戶的境外訪問。
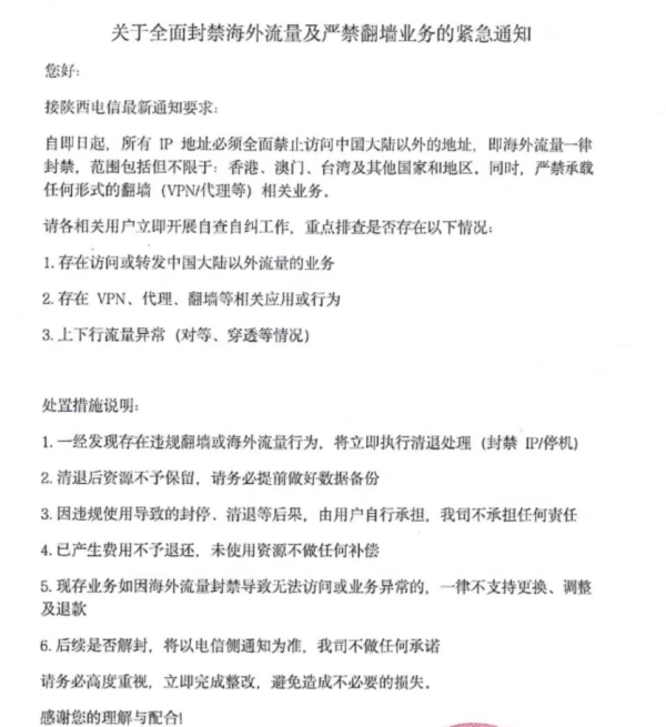
4月8日,網上流出一份《陝西電信關於全面封禁海外流量及嚴禁翻牆業務的緊急通知》顯示,自即日起全面禁止訪問大陸以外地址(包括港澳台),並嚴禁任何翻牆業務。
民眾「翻牆」被打壓
今年4月以來,中共在大肆打壓民眾翻牆行為。4月5日,有網民在中國社交媒體紅迪發帖稱:「大學同學因為翻牆被派出所請喝茶了。」
據悉,當事人登錄teams時收到一個驗證碼,第二天派出所就打電話問他是不是下載了詐騙軟件teams,讓他去派出所配合調查。當事人去了派出所,發現警方電腦的反詐系統顯示他收到了境外詐騙軟件的驗證碼,隨後派出所警察對他的所有app和銀行卡號拍照並記錄後發到他們內部群里。當事人擔心以後所有的翻牆和轉賬交易流水都會被記錄,購買VPN會員的記錄也會被查到。
此前,2026年3月,一項編號為CN121691088A的技術方案進入公開程序。中共國家知識產權局披露的信息顯示,該專利由福建紫訊信息科技有限公司於2025年10月申請,內容涉及識別電腦是否開啟VPN等功能,目前已進入實質審查階段。
動態網總裁:中共動作對自由門影響不大
長年致力於幫助大陸民眾突破網絡封鎖的動態網絡技術公司總裁比爾.夏告訴大紀元,他目前看到不同方面的信息,最相關的是說要服務商在發現有境外流量的問題時把賬號關掉,這對國內把翻牆VPN服務做成生意、又是通過國內的服務商來處理的人帶來很大影響,翻牆可以選擇的工具會減少。
但他表示,最近這十幾年中共政府不時會打壓國內VPN商家,不清楚這次是不是會比以前做得更系統更全面。但是對於本來就是在海外的像「自由門」這種免費的服務,沒什麼影響。
自由門(Freegate)是一款免費的破網/翻牆軟件,主要用於突破中國大陸的「防火長城」(GFW),幫助用戶訪問被屏蔽的海外網站、收發郵件等。由動態互聯網技術公司開發。
比爾.夏表示,中共想阻止各式各樣的翻牆或者傳播自由信息的方式。但國內能把VPN的服務做成一個產業的人,肯定也會想辦法應對。
近幾天,在X平台上,許多網民反饋說,VPN用不了了。
「Ziyousuiwo」:現在翻牆人太多,中共不好忽悠了,沖塔的太多。「你可以刪一個人,然後不停有新的起來。任何獨裁政權,集權政權都亡於財政崩盤。不過這是好事,中共這樣干會讓它的經費極速燃燒,又是返向加速。中共現在人人都是加速師,在總加速師帶領下加速讓中共崩盤。」
「請纓」:「有些鳥兒是註定不會被關在牢籠里的,它們的每一片羽毛都閃耀着自由的光輝!」
工信部針對蘋果動作引疑
4月6日,據多家媒體報導,蘋果公司已按照中共網信辦的正式要求,將Block公司行政總裁Jack Dorsey(傑克.多西)推出的去中心化點對點(P2P)即時通訊應用Bitchat,從中國區App Store正式下架。同時,該應用在中國區的TestFlight Beta測試版本也已同步停止提供。據悉,蘋果公司實際下架Bitchat的時間是2026年2月28日。
Bitchat是一款強調私隱和抗審查的去中心化通訊工具,此前曾在伊朗、尼泊爾、烏干達等地的抗議活動中被用於繞過網絡封鎖和組織溝通。其這種特性讓中共恐慌。
另外,中共工信部4月3日發佈通知聲稱,蘋果iOS 13.0至17.2.1等產品有高危漏洞,攻擊者通過短訊、郵件或網頁投毒等方式,向受害終端產品植入遠程控制木馬,竊取用戶敏感信息,獲取最高權限並控制,建議用戶儘快通過升級系統版本和安裝安全補丁等方式修復漏洞。但該通知引發網民猜疑。
X賬號「ziyousuiwo」於4月5日發帖表示,很大可能是前幾天Apple在沒有報備的情況下,向部分中國大陸iPhone推送了Apple Ai的系統更新,這個漏洞很快修復。但是下載了Apple Ai的用戶只要不更新系統,就能永久使用Apple Ai,所以中共官方才下場直接讓用戶升級,升級了之後Apple Ai就沒了。
中共連拋網絡「惡法」 提防海外來客
中共新修訂的《網絡安全法》已於2026年1月1日起施行,對跨境訪問行為的監管明顯加強。中共公安部1月底又公佈《網絡犯罪防治法(徵求意見稿)》,加強對境外信息獲取渠道的阻斷。(先前報導:中共擬推網絡新法案 法律界斥其違憲違法)
隨着中共對「海外關係」防範的全面升級,體制內人員正面臨前所未有的社交管控。大紀元記者日前採訪發現,司法系統人員普遍迴避與海外返華舊友會面。據知情公務員透露,此類接觸已納入報備與政審體系,中國社會管控正向「半封閉」狀態轉化。
分析:中共對內對外危機感加深
對於中共網絡管控突然全面升級,中國問題專家王赫認為,主要跟中共對內對外的危機感加深有關。
他表示,今年以來,從美軍活捉馬杜羅,到對伊朗的軍事打擊,短時間讓伊朗最高層官員集體消失。除了美軍實力之外,在中共看來,就是委內瑞拉、伊朗,都有大批的「帶路黨」起作用。加上美國中情局幾次發視頻招募中共的官員、軍人做內線。所以中共很緊張。「中共就在國內即刻要開始大規模的清洗活動。」
王赫分析表示,現在中共歸結有三個動作,第一是嚴控翻牆訪問海外網站;同時嚴控護照,很多民眾出國更加困難;再者是海外華人回國跟國內人接觸,也被嚴格限制。這顯示出中共對內治理的嚴酷,造成一片風聲鶴唳。「它就故意搞得人人自危,故意把這個調子拉得這麼高。」
他認為,中共主要是避免委內瑞拉和伊朗發生的事情在它身上重演,因而採取的是預防性策略,並不是為了備戰。「習現在對軍方清洗,包括對軍工的清洗,正是因為認識到中美之間戰力的差距實在太大。中共不大可能在2027年對台發動軍事作戰。」
近年中共當局還在公開喊出「對外開放」,但又將所謂安全置於經濟工作之上。王赫認為,中共所謂的要安全就是為了保政權,核心是保習,所以是選擇性開放,而本身過去的改革開放就不涉及政治體制變革,是畸形的,現在更是成了形式。由於國內形勢日益失控,外部壓力加大,中共實際上又回到了毛時代的做法,不准翻牆、嚴控護照,對老百姓嚴加管束,就像過去不准偷聽敵台一樣。
「它自己都已經坐在火山口,內心快到了崩潰的邊緣,所以很多事做得很極端的,沒有理性。」王赫認為,中共政治上越來越向左轉,越來越極端,最終會導致社會各階層更無安全感,中國經濟也會長期蕭條衰落下去。


















