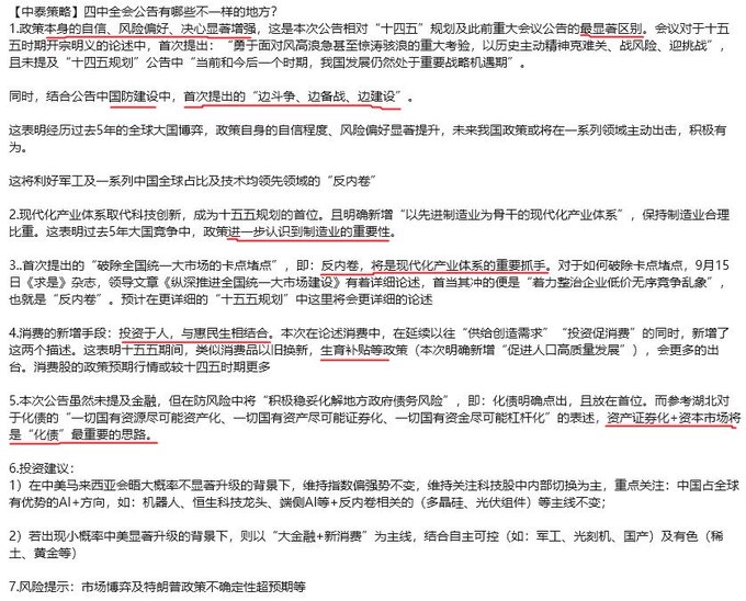
曹山石:四中全會公告有哪些不一樣?
責任編輯: 江一 來源:X 轉載請註明作者、出處並保持完整。
本文網址:https://hk.aboluowang.com/2025/1024/2295523.html
相關新聞
中國的財富是這樣分配的,底層再努力其實也改變不了多少(圖)
中國現代四大「未解之謎」 失去祖國 找回靈魂
文革中竟讓兒子點炸父母(圖)
導航也能搞滲透 高德地圖踩資安紅線,全體國軍開禁!
無人機將如何改變台海攻防態勢(圖集)
重慶「沒給一個子兒」,為何誕生了創業天才張雪?
哀嚎遍地!中國網民紛紛主動往電腦里安裝病毒 還付費(圖)
重創中共國!他突然宣佈乾坤大挪移(圖)
多方位失守!一場大變革重創中共國(圖)
中國製造業正遭遇一場全鏈條圍剿(圖)
當美國在達沃斯掀桌:全球化神話正式破滅(圖)
真出大事?!爆審張又俠 蔡奇掛帥(組圖)
頭號風險警報拉響!(圖)
李燕銘:軍紀委會異常 張升民釋清洗升級信號
為什麼歐洲貴族總是夫妻分居?(圖集)
中共本輪軍隊大清洗 堪比文革(圖)
王丹:農民無產化對中共統治構成的風險 WEF報告:大國競爭與戰略對峙 列2026年最嚴峻風險(圖)
中共軍隊真正的力量,不是什麼尖端技術,而是製造業(圖)

















