比裁員更狠!江蘇大型建企「全員息崗」,逼員工自己走人。
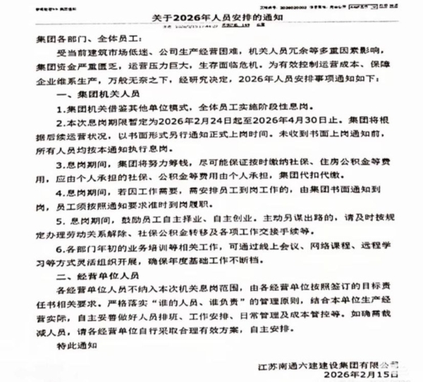
「全員息崗」內幕:不發工資、社保自繳,逼員工自己走人開工第一天,你收到的不是開門紅包,而是一紙「息崗」通知。這不是段子,是2026年2月24日,江蘇一家註冊資本超過6億元、成立25年的大型建設集團,發給全體機關員工的真實文件。通知白紙黑字寫着:受市場低迷、經營困難影響,集團機關全體員工從2月24日起「階段性息崗」,暫定到4月30日。息崗期間,公司只「儘可能」代繳社保和公積金,個人該出的那份錢還得自己掏。最扎眼的是第五條:「鼓勵員工自主擇業、自主創業。」
過年的喜慶勁兒還沒散盡,一盆冰水就從頭澆到腳。這家公司的員工,在龍年第一個工作日,發現自己突然「被放假」了,而且一放就是兩個多月,沒有工資,只有一句充滿不確定性的「儘可能」和一句意味深長的「鼓勵」。這紙通知,迅速在建築圈裏炸開了鍋。很多人第一次聽說「息崗」這個詞。它聽起來比「裁員」溫和,比「放假」正式,但剝開這層溫情的包裝,裏面是赤裸裸的生存博弈。從法律上講,企業因生產經營困難安排員工待崗,本身並不違法。但關鍵在於成本和目的。
根據《勞動合同法》,企業如果大規模經濟性裁員,需要支付「N+1」的經濟補償。而「息崗」呢?公司只需要承擔社保的單位繳納部分,連最低工資都可以不用發。對於這家江蘇建企來說,讓上千號機關員工回家「歇着」,每個月能省下巨額的人力成本現金支出。那句「鼓勵自主擇業」,翻譯過來就是:公司養不起你了,你自己去找出路吧,如果你主動提離職,正好省了賠償金。有業內人士一針見血:這就是變相的「逼退」,用時間換空間,用最低的成本完成人員的「優化」。員工被置於一個兩難的境地:乾等着,沒有收入,社保個人部分還是筆固定支出,坐吃山空;主動走人,正合公司心意,一分錢補償都拿不到。你以為這只是江蘇一家企業的個例嗎?那你就把建築行業的寒冬想得太簡單了。
這把火,早就燒遍了全國。就在2026年1月,北京一家建工集團發佈了幾乎一模一樣的通知。原因是「宏觀經濟下行壓力、公司負責人長期空缺、主要客戶項目長期停滯」,公司決定自1月6日起全面停工停產,全體員工待崗至6月30日。待遇是:第一個月發原工資,從第二個月起,按北京市最低工資標準的70%發放生活費。算下來,扣除社保公積金後,到手可能不足兩千元。上海一家中字頭建築企業的區域公司也沒能倖免。
「息崗」、「待崗」、「人才沉澱池」、「負激勵」……建築行業在2026年展現了驚人的「造詞」能力。這些新名詞萬變不離其宗,核心就一個:用儘可能低的法律風險和財務成本,讓員工離開。為什麼這些曾經風光無限、動輒承接地標建築的大型企業,如今連工資都發不出來了?數據不會說謊。根據國家統計局發佈的數據,2026年2月,建築業商務活動指數為48.2%,比上月又下降了0.6個百分點,連續處於收縮區間。這意味着整個行業的景氣度在持續下滑。把時間拉長看,2025年全年,全國建築企業完成的總產值是30.38萬億元,同比下降了5.43%。更觸目驚心的是從業人員數量,直接從事建築生產經營活動的平均人數為5114.89萬人,同比減少了12.97%。超過800萬人離開了這個行業。行業收縮的直接原因,是需求的斷崖式下跌。房地產市場的深度調整,讓過去占建築業半壁江山的住宅開發業務急劇萎縮。房子賣不動,新開工項目自然銳減。

江蘇建築集團的「全員息崗」通知。(網絡圖片)
另一方面,地方政府的債務壓力加大,過去那種靠基建投資拉動經濟的模式也面臨約束,大型基礎設施項目的審批和開工變得更為謹慎。項目少了,但建築企業卻一點沒少。為了活下去,企業之間陷入了慘烈的「內卷」競爭。以前是拼技術、拼管理,現在是拼誰墊資多、誰報價低。很多項目算下來根本不賺錢,甚至虧本也要接,只為維持現金流和公司運轉。這就形成了一個死循環:接項目→墊資施工→回款困難→現金流緊張→為了維持現金流再去接更多可能虧本的項目。當這個循環轉到極限,斷裂就發生了。
2026年的開年,建築行業迎來了一波劇烈的「退場潮」。根據全國企業破產重整案件信息網的數據,僅僅在2026年的1月份,全國就有81家建築企業進入破產或清算程序。到了2月份,這個數字增加了53家。也就是說,2026年前兩個月,全國至少有134家建築企業倒下了。江蘇、廣東、浙江這些傳統的建築大省,成了重災區。更讓人心驚的是,倒下的不再只是名不見經傳的小包工隊。名單里出現了擁有「建築工程施工總承包特級資質」的行業巨頭。安徽同濟建設集團,一家年產值曾高達80億元的企業,在2026年1月8日被法院裁定受理破產重整。江蘇中南建築產業集團,曾位列中國建企500強第8名,同樣進入了重整程序。
這場寒冬,冰凍三尺非一日之寒。它是過去十幾年房地產狂飆突進後必然的調整,是依賴高槓桿、高周轉、粗放式擴張模式的終結。當潮水退去,才知道誰在裸泳。現在,潮水不僅退了,還結成了冰。冰面上,是134家破產企業的名單和無數份「息崗通知」。冰面下,是數以百萬計的建築從業者及其家庭的焦慮與迷茫。建築行業關聯着上下游50多個產業,數千萬就業。它的震顫,傳導到鋼鐵、水泥、建材、家居,最終會影響到我們每一個人。那個一紙藍圖就能聚起千軍萬馬、一座城市幾年就能拔地而起的狂熱時代,或許真的過去了。當下一個春天來臨,活下來的會是誰?是那些手握現金、管理精細的企業,還是那些及時轉型、切入新賽道的玩家?而曾經在這個行業里奉獻了青春和汗水的建設者們,他們的下一站,又會在哪裏?這些問題,沒有現成的答案,只有時間能給出回應。但唯一確定的是,2026年2月24日那紙「息崗通知」,絕不會是最後一份。

(示意圖)















